为实施人才强校战略,推动学校可持续发展,进一步加强师资队伍建设,加快创建优质高职院校,提升学院核心竞争力,bevitor伟德国际1946根据发展需要,现诚挚欢迎海内外高层次人才加盟。
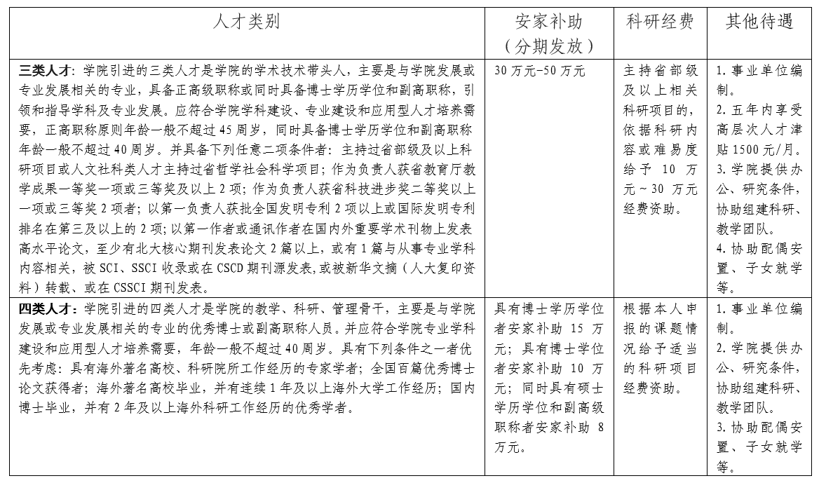
一、高层次人才引进计划及条件

二、高层次人才引进待遇

三、联系方式
人事处联系人:苏老师、杨老师
联系电话:028-84879116
地址:四川省成都市龙泉驿区龙都南路173号bevitor伟德国际1946人事处(610100)
学院主页:
学院招聘邮箱:rskzp2013@163.com(简历投递邮件请标明“高层次人才+应聘岗位+姓名+学历学位+职称”)。并填报《2018年bevitor伟德国际1946高层次人才招聘信息表》。