一、总则
根据四川省普通高等学校高职教育单独招生工作统一部署,为保证2021年普通高等学校高职教育单独招生(以下简称高职单招)工作的顺利进行,结合我院实际情况,特制订本章程。
本章程适用于bevitor伟德2021年普通高等学校高职教育单独招生考试及录取工作。
二、学校概况
(一)学校全称:bevitor伟德国际1946
(二)办学属性及层次:国家公办全日制普通高等专科
三、组织保障
学校高职单招工作坚持公平、公正、公开原则,健全自我约束、社会监督机制,严格实施招生“阳光工程”。
高职单招工作接受省招考委、省教育厅和省教育考试院的指导和监督;接受社会各界的监督,在学校单招考试招生工作领导小组领导下进行。学院成立以书记、院长为组长的高职单招招生工作领导小组,集体研究决定高职单招招生考试、录取过程中的重大问题。
高职单招工作领导小组下设四个工作组。
(一)招生录取组:负责高职单招招生章程制定上报、高职单招计划拟定及上报、高职单招招生宣传、报名、中职考生专业资格审查、新生录取、录取结果公布、办理录取手续及通知书发放等。
(二)考务组:负责文化考试试卷领取、保密、准考证发放、编排考场、组织考试、阅卷、评分、汇总成绩及上报。
负责综合素质/综合素质专业技能测试的试题命制、评分标准制定、考核流程确定、组织综合素质/综合素质专业技能测试、汇总综合素质/综合素质专业技能测试成绩,并负责汇总考生总成绩。
负责免试入学的认定审核,完成免试入学的公示。
(三)综合保障组:负责学费审核及报名费收缴、负责后勤保障、宣传、现场秩序维护、网络维护及安全、疫情防控、志愿者服务和安全保卫。
(四) 监督组:负责对高职单招工作进行全过程全方位监督,保证录取工作的公开、公正、公平。
四、报考条件
已报名参加四川省2021年普通高考并取得14位考生号的考生。
(一)普通高中类(普通文理)考生、中职类考生(高考报名号为对口高职医药卫生类)。
(二)身体健康,报考我院的考生必须符合《普通高等学校招生体检工作指导意见》及有关补充规定。特别提醒:因医药卫生类专业的特殊性,我院不招收色盲色弱考生。
(三)助产专业仅招收女生。建议报考护理、助产专业的考生身高为1.58米以上。
(四)中职类考生中职阶段所学专业须与单招报考专业对口,详见表1。
表1 bevitor伟德国际19462021年高职单招专业类别对应表

五、报名办法
2021年高职单招报名实行网上统一填报的方式,分网上报名和学校确认两个阶段。
(一)网上报名
报考考生本人应于2021年3月4日8:00至14日18:00,登录四川省教育考试院网站(http://www.sceea.cn),按要求准确填写有关信息,填报高职单招学校志愿。学校志愿设置为1个,考生须在规定的时间内在网上填报并及时保存。省教育考试院将在规定的报名时间内,实时公布学校志愿填报情况,考生可根据分学校的志愿填报统计信息,结合本人实际,修改或调整学校志愿。逾期不再补报,也不得再变更填报的学校志愿。
考生须妥善保管好自已的登录帐户、密码,并对所填报志愿的真实性和准确性负责,因考生疏漏或失误造成的后果,由考生本人承担。
(二)学校确认
考生应于2021年3月17日8:00至20日18:00,登录我院官网(http:)进行报名确认并填报专业志愿,填报专业志愿时,必须按照本章程报考条件中表1的要求填报。志愿填报完成后,考生须通过我院官网缴纳报名考试费130元/人(不接受现场缴费),方可打印准考证,参加考试;中职类考生还须于2021年3月26日下午13:00至18:00携带准考证、中职毕业证原件或《中职生在校证明》原件(附件2)和考生诚信承诺书(附件3)到准考证上指定的考试地点进行专业对口审核,中职考生只有通过我院专业对口审核后方可参加考试。未在规定时间内填报专业志愿和缴费的高中类考生或未在规定时间内填报专业志愿、缴费和现场专业对口审查的中职类考生,视为自愿放弃高职单招考试。
(三)资格审核
1.考生的基础信息采用省教育考试院统一报名信息。报名结束后,学院将报名成功的考生名单在学院官网公布,在名单内的考生完成报名缴费后方可参加学院高职单招招生考试。
2.中职类考生须于2021年3月26日下午13:00至18:00携带准考证、中职毕业证原件或《中职生在校证明》原件(附件2)和考生诚信承诺书(附件3)到准考证上的考试地点,按照本章程中报考条件表1要求,现场进行专业对口审核。
3.申请免试的考生请于3月27日前提交相应资料到学院成都校区教务处(3月27日考试当天可以提交到考点考务办公室),由学院上交省教育考试院审核,逾期不再受理。
六、招生专业、计划及收费标准
各专业及计划以省教育考试院公布为准。
高职单招学生的学费和住宿费标准严格按照省物价局、省财政厅和省教育厅《关于在我省高等院校实行学分制收费改革试点的通知》(川价费〔2004〕118号)执行。服务性收费和代收费按照学生自愿、不得营利的原则收取。
七、考试
(一)考试时间
1.文化考试笔试时间:2021年3月27日9:00-11:30。
2.综合素质测试/专业技能测试时间:
2021年3月27日下午(具体时间安排详见准考证)。
(二)考试地点(具体考试地点以准考证为准)
1.bevitor伟德国际1946成都校区(成都市龙泉驿区龙都南路173号)。
2.bevitor伟德国际1946德阳校区(德阳市一环路东一段199号)。
(三)考试内容
bevitor伟德国际19462021年高职单招招生考试,普通高中类考生采用“文化考试(普通高中类)+综合素质测试”方式进行;中职类考生采用“文化考试(中职类)+综合素质专业技能测试”方式进行,考试总分均为500分。文化考试试题由省统一命制,分普通高中类、中职类,均为闭卷考试。语文、数学、英语三科同堂分卷,每科满分100分,总分300分;其中,按语文卷面成绩乘以150%,数学卷面成绩乘以60%,英语卷面成绩乘以90%的计分方法计入总成绩。综合素质/综合素质专业技能测试满分200分。各招生专业考试科目与分值比例详见表2。
表2 bevitor伟德国际19462021年高职单招招生考试方式与分值分配表

1.普通高中类考生:文化考试+综合素质测试。
(1)综合素质测试形式:面试。
(2)综合素质测试时间:不超过10分钟。
(3)综合素质考核内容:主要考察考生思想品德、语言表
达能力、心理素质、思辨能力、沟通能力和职业认识等综合素质。
2.中职类考生:文化考试+综合素质测试+专业技能测试。
(1)综合素质、专业技能测试形式:面试。
(2)综合素质、专业技能测试时间:不超过10分钟。
(3)综合素质、专业技能测试考核内容:
综合素质测试:主要考察考生的思想品德、语言表达能力、
思辨能力、心理素质、 逻辑思维能力、专业能力等综合素质。
专业技能测试范围:
护理专业:铺床法、隔离技术、无菌技术、口腔护理、头发
和皮肤护理、卧床患者更换床单法、运送患者法、常用卧位、保护具的使用、生命体征的测量、热疗法、鼻饲技术、灌肠技术、无菌导尿术、皮内注射法、皮下注射法、肌内注射、静脉输液、吸氧法、吸痰法。
康复治疗技术专业范围:
肌力评定技术、关节活动度评定技术、肌张力评定技术、肌
力训练技术、肌肉牵伸技术、平衡训练技术、关节活动训练技术、日常生活训练技术。
药学专业范围:
用药咨询:抗菌药、解热镇痛抗炎药、心血管系统药、呼吸
系统药、内分泌系统药、消化系统药等各类代表药物的作用和用途、不良反应、禁忌症、注意事项及药物相互作用。药事管理法规中的重要法规包括《处方管理办法》《中华人民共和国药品管理法》《医疗事故处理条例》《国家基本药物目录管理办法》《麻醉药品管理办法》《精神药品管理办法》《医疗用毒性药品管理办法》等。
助产专业范围:
生命体征监测,清洁、消毒、灭菌知识,无菌观念及技术,
给药,静脉输液与输血,女性生殖系统解剖及生理,孕产妇护理,产程观察及护理,产褥期护理,新生儿护理。
中药学专业范围:
临床常用根及根茎类中药的性状鉴定要点,清炒法,加辅料
炒法,炙法,中药调剂的主要步骤,审核处方的内容,中药的配伍,中药的用药禁忌,中药化学成分与疗效的关系。
医学美容技术专业范围:
同护理专业技术技能范畴。皮肤类型判断及相关特征识别、面部及全身皮肤护理、面膜基本用法、清洁、消毒及无菌观念技术、口腔护理、化妆品识别、化妆基本技术及色彩搭配、礼仪与人际沟通、职业道德、流行审美趋势。
中医养生保健专业范围:
中医体质(九分法)辨识,中医四诊(望闻问切),常用养生中药的功效应用,常见腧穴的定位、归经及主治,针刺技术,艾灸技术,拔罐技术,刮痧技术,推拿(摆动类、摩擦类、挤压类、振动类、叩击类手法)技术。
医学检验技术专业范围:
血液标本采集与处理,血液一般检验,尿液检验,粪便检验,牛鲍氏计数板使用,紫外分光光度计使用,平板分区划线,加样枪、移液管、微量吸管、显微镜的使用,实验室生物安全,免疫器官和免疫细胞,血糖检测、血脂检测、蛋白质检测。
所有考生应认真配合我院的疫情防控相关措施。
八、录取
(一)考生的政治考核意见和体检信息均采用省教育考试院统一采集的信息。学校根据招生计划、参考人数及考试成绩的总体情况分普通高中类、中职类划定文化成绩录取控制线,文化考试最低录取控制分数线上的人数原则上不得超过报考人数的90%,文化考试录取控制线上的考生根据计划分类投档。
(二)录取规则
普高类考生应参加文化考试+综合素质测试,中职类考生应参加文化考试+综合素质测试+专业技能测试,未参加文化考试或技能综合测试,以及文化考试或技能综合测试成绩为零的考生,学院不予录取。
普通高中类考生:理科可填报4个志愿,文科可填报2个志愿,建议考生将可填报志愿全部填报。
中职类考生:因卫生类考生的特殊性,只能填报1个专业志愿,考生应结合表1要求,根据中职阶段所学专业,填报相应对口专业,不调剂。
1.普高类考生
普通高中类考生的拟录取:依据“分数优先、遵循志愿”原则进行拟录取。分别将考生总成绩从高分到低分排序,依据考生专业志愿顺序逐一分配专业。当考生的第一专业志愿不能满足时,拟录取第二专业志愿,当考生的第二专业志愿不能满足时,拟录取第三专业志愿,当考生的第三专业志愿不能满足时,拟录取第四专业志愿。若考生所填报志愿均无法满足录取条件,作退档处理。
2.中职类考生
依据“分数优先”原则进行录取,分别将各专业考生总成绩从高分到低分排序,从高分到低分依次确定各专业拟录取名单,当专业计划额满时不再拟录取。
3.若录取过程中出现成绩总分相同情况,则依据以下原则录取:普高类考生先比较综合素质测试成绩,中职类考生先比较综合素质专业技能测试成绩,若仍相同,则按照语文、英语、数学的单科成绩顺序依次比较,从高分到低分进行拟录取。
4. 拟录取考生名单于4月5日—4月9日在我院官网首页公示5天,公示期满后将拟录取名单于2021年4月12日12:00前报省教育考试院办理录取手续。生被录取后不得换录,也不再参加普通高考或对口招生考试,录取通知书由学院发放。
5.拟录取考生在拟录取名单公示期间可以申请放弃拟录取。申请放弃拟录取的考生须在4月8日下午17:00之前,带上本人身份证原件到学院招生就业处办公室(成都校区综合楼107室),提交身份证复印件和《放弃拟录取申请书》原件(附件4),提交的资料均需本人和监护人签字。只有办理了放弃拟录取手续后的考生才能参加普通高考或对口招生考试,未办理放弃拟录取手续的考生视为同意学校录取意见。因考生放弃拟录取资格而产生的缺额,不替补录取。
因各类别报考生源不足或考生放弃拟录取产生的未完成录取的单招计划转入普通高校统一招生录取计划中。
6.免试录取办法
在校期间参加由教育部主办或联办的全国职业院校技能大赛获得一、二、三等奖和由省级教育行政部门主办或联办的全省职业院校技能大赛获得一等奖的中职应届毕业生,和具有高级工或技师资格(或相当职业资格)、获得县级劳动模范先进个人称号的在职在岗中等职业学校毕业生,经省教育厅核实资格、bevitor伟德考核公示,并在四川省教育考试院官网公示后,可由bevitor伟德免试录取。所有符合免试录取条件的考生应参加高职单招报名,并在2021年3月27日前向学院教务处(成都校区综合楼1楼办事大厅)提交《四川省2021年普通高等学校高职教育单独招生免试录取考生申请表》(见附件1)及证书原件。(3月27日考试当天可以提交到考点的考务办公室)
凡在世界技能组织主办的“世界技能大赛(world skills competition)”中获奖的中国国家代表队选手且符合条件者,具备保送至高校深造的资格,既:符合我省高考报名条件并参加高职单招的应届中职毕业生可保送至有关高校相应的高职专业。
注意:根据川招考委〔2021〕1号文要求,正式办理免试录取手续前,申请免试的考生同样需要正常参加我院的高职单招考试。
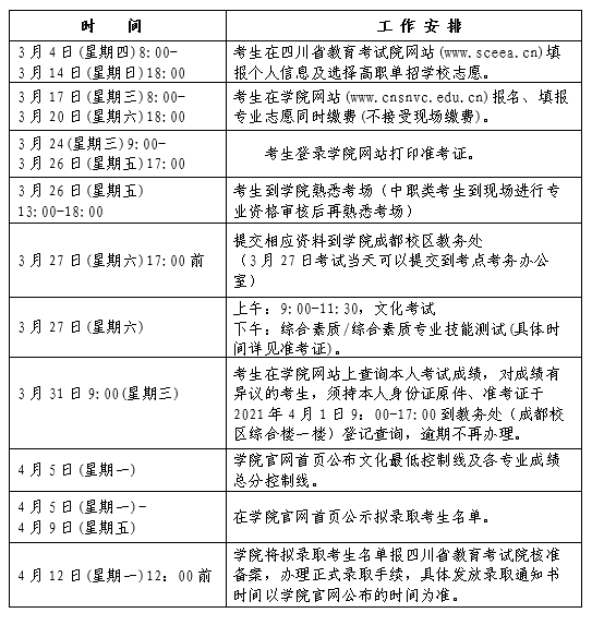
九、时间安排

十、新生注册和复查
(一)通过高职单招录取到我院的考生须在录取通知书规定时间内到校报到,逾期未报到者取消入学资格。
(二)新生入学后,学院对其入学资格和体检(体检以高考体检结论为准)及考生的毕业证进行复核,对不符合报名条件或有徇私舞弊、弄虚作假等行为的考生直接取消录取资格、入学资格和学籍。
十一、其他事宜
(一)考生参加高职单招考试的交通、食宿自理。
(二)考生被学院正式录取后与普通高考新生享受同等待遇。
(三)新生入学后不能转校,符合《bevitor伟德国际1946全日制专科学生转专业管理办法(试行)》(川护职院发〔2020〕12号)条件的学生,可在第一学期期末提交转专业申请,具体条件及相关事宜按照学院转专业文件执行。
(四)学校未委托任何机构、中介组织进行高职单招,也未以任何形式举办与高职单招考试相关的辅导班、补习班。特此申明。
本章程由bevitor伟德国际1946招生就业处负责解释。
十二、学院高职单招负责部门及联系方式
(一)教务处地址:成都校区综合楼1楼教务处办事大厅
(二)考试、免试及成绩咨询:028-84870720
(三)招生就业处地址:成都校区综合楼107室
(四)招生咨话:028-84879035、84879040
19108043746(田老师)、17761193655(刘老师)、18780575812(贾老师)、19934499655(任老师)
(五)学校高职单招监督:028-84879140
(六)学校官网网:http: