信息服务
招标信息
关于bevitor伟德国际1946教务管理系统维护服务项目拟采用单一来源方式采购的征求意见公示
发布日期:2023-12-13 来源:

各潜在供应商、单位、个人:

 

bevitor伟德国际1946拟采用单一来源方式采购教务管理系统维护服务项目。现就此事项广泛征求意见。

 

拟采购内容及供应商如下:

 

一、采购内容:

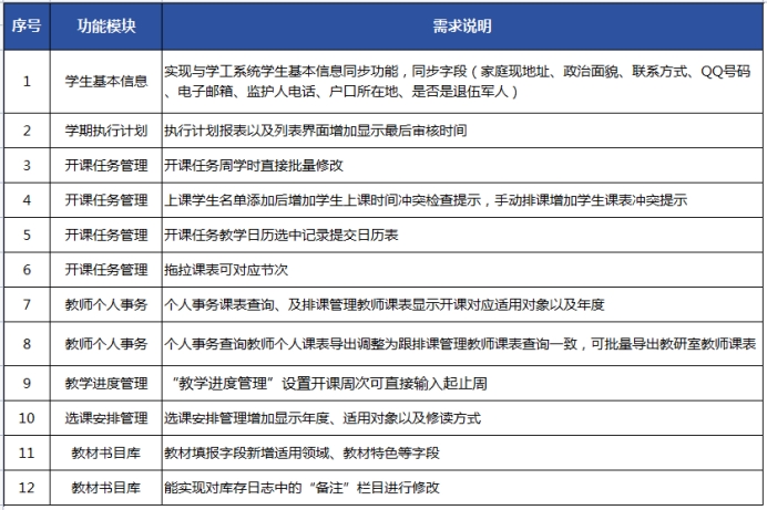
1.根据目前系统使用需求,免费增加(包含但不限于)以下服务:

2.教务管理系统日常运行、维护及软件原有模块的更新等服务。

1)电话咨询及远程服务支持

提供咨询电话号码,落实专人接听,由专业售后工程师免费提供全天候24小时的电话咨询服务,解决日常的技术问题,给出系统的优化建议,根据学校要求提供远程技术服务,并做好登记记录。

2)现场技术服务

当教务管理系统出现故障,在远程技术支持无法解决情况下,免费提供现场技术支持,在约定时间内迅速恢复系统的正常运行,并做好登记记录。

3)定期巡检服务

每季度指派专业工程师为对教务管理系统进行定期巡检服务,工程师需要检查系统的运行情况,分析日志记录,保障设备等正常运行,并及时提交正式巡检服务记录。

4)培训服务

根据学校需要,免费提供5场次/年的远程培训服务,培训形式采取线上会议的方式,每场次≥2小时,具体时间根据培训业务内容而定,包括但不限于系统的功能介绍、日常维护及紧急故障应对方法等。

5)其他技术支持服务

如涉及系统调整或迁移等合理需求,应按学校要求结合实际情况和网络环境及时给出合理可行的技术方案,配合学校做好相应调整并提供相应技术支持,确保系统正常运行。

3.日常巡检及维护要求

1)日常维护

服务期内免费提供电话技术支持服务,按时进行教务系统及相关运行工具的健康性检查,并做好维护记录。

2)数据库的清理维护

定期提供数据库日志、索引等增量文件的清理服务,避免因文件增长而导致的数据库崩溃情况发生。并提供相应的索引优化、存储过程优化、数据表拆分等提高系统响应速度的优化服务。

3)负载均衡服务

如系统在使用过程中发生因数据并发量过大导致系统卡顿、崩溃等情况,应提供系统的负载均衡部署服务。

4.故障处理服务要求

对错误性、程序本身Bug影响业务流程的修改需求,应立即响应,且修复时间≤3日。

5.安全服务要求

1)数据的备份服务

提供数据库、系统配置的定期备份服务,并提供在发生数据丢失事件后恢复备份数据的服务。

2)数据的找回服务

如因甲方误操作等原因造成系统数据丢失,应积极协助学校,提供找回丢失数据的服务。

3)安全漏洞修复服务

如遇到涉及安全的系统漏洞等情况,应立即响应,并提供系统漏洞修复和升级保障服务,修复时间在学校要求的整改期限内完成修改。其中,非常紧急漏洞修复时间≤1日,其余漏洞修复时间≤2日/漏洞。

4)取证服务

如遇到突发安全事故,提供相应的技术支持协助学校进行调查取证。

6.升级服务要求

提供系统原有模块的更新服务(包括但不限于BUG修复、系统性能优化等),同时提供更新后的功能说明及使用文档等。

7.需求开发服务要求

系统在运行过程中由于学校业务流程、管理制度等各种运行环境发生变化,需要对原有功能进行升级或改造时,经评估不涉及系统底层结构的修改,且开发工作量不高于10人天/年的,应提供相应模块的开发服务,满足学校需求;当开发工作量高于10人天/年时,双方另行约定开发服务费用。

8.商务要求

1)付款方式:合同一次性签约3年,合同总金额为:¥21.36万元;人民币大写:贰拾壹万叁仟陆佰元。每年支付服务费用:¥7.12万元,人民币大写:柒万壹仟贰佰元整。

2)付款条件:经采购人每年满意度考评合格后,在财政资金正常下达的前提下,于15个工作日内支付。

3)履约保证金:本项目收取合同总金额10%的履约保证金,金额为:2.136万元;人民币大写:贰万壹仟叁佰陆拾元,乙方需在合同签订前向甲方提供相关有效转账凭据。服务到期后30个自然日内无息退还。若因乙方不能履行合同义务而使得甲方蒙受的损失,履约保证金作为违约金的一部分用于补偿甲方。

9.其他要求

1)如遇到网络操作系统或软件系统崩溃情况,应在学校提供的新服务器上重新部署软件系统并进行数据迁移、恢复,使业务恢复上线。

2)根据学校需求,提供编写对应SQL查询生成学校所需数据报表的服务。

3)提供短信云平台服务,短信数量每年50000条以内。

 

二、拟定供应商:广州乘方科技有限公司

 

三、供应商地址:广州市番禺区石壁街石洲中路240号发现广场802

 

各潜在供应商、单位、个人对公示内容及论证意见有异议的,应于公示发布之日起5个工作日内,以书面形式(包括异议具体内容、事实、供应商名称及联系人姓名和联系方式等)将异议情况反馈至采购单位办公室。

 

采购单位地址:成都市龙泉驿区龙都南路173 号

 

邮编:610000

 

采购单位联系人:梅老师  

 

联系电话:028-63955482